子公司网站链接
山西昆仑加固有限公司
0351-3523512
首页
走进德圣
德圣文化
企业资质
企业荣誉
德圣影像
德鲁克学院
人才招聘
联系我们
新闻动态
项目动态
行业资讯
政策法规
公示公告
规划设计
国昇设计简介
国昇设计资质
国昇设计动态
建筑设计业绩
市政设计业绩
园林景观业绩
农林水利业绩
德圣案例
房建工程监理
市政工程监理
造价咨询
招标代理
全过程工程咨询
专业施工
特种专业施工
装修防水保温一体化
环保工程
桩基及基坑支护
钢结构工程
技术论坛
产业平台
房建市政总承包
老旧建筑改造
生态环境修复
行业资讯
合伙人招募
联系我们
新闻动态
项目动态
行业资讯
政策法规
公示公告
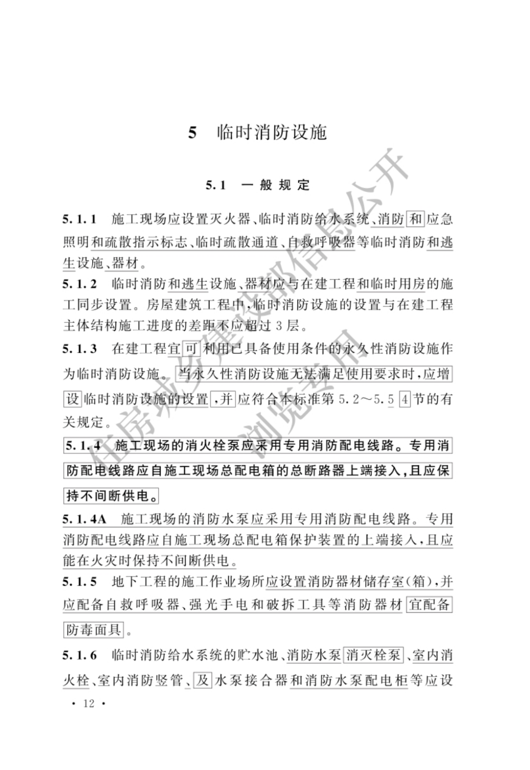
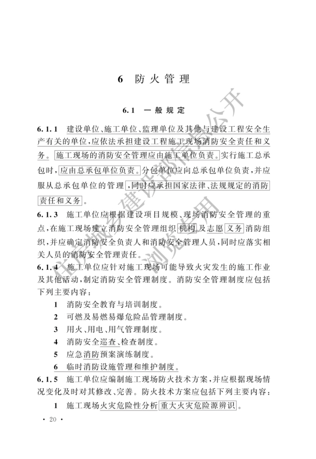
住房城乡建设部关于发布国家标准《建设工程施工现场消防安全技术规范》局部修订条文的公告
2025-07-31 17:09:55
现批准国家标准《建设工程施工现场消防安全技术规范》(GB50720-2011)局部修订的条文,自2025年11月1日起实施。标准名称修改为《建设工程施工现场消防安全技术标准》,标准编号修改为GB/T50720-2011。
局部修订后的条文在住房城乡建设部门户网站(www.mohurd.gov.cn)公开,并在《工程建设标准化》刊登。
来源:中华人民共和国住房和城乡建设部
首页
走进德圣
新闻动态
规划设计
德圣案例
专业施工
产业平台
合伙人招募
联系我们
友情链接: |
山西监理协会
|
山西招投标网
|
中华人民共和国住房和城乡建设部
|
山西省住房和城乡建设厅
|
山西新闻网
|
太原新闻网
|
山西昆仑加固有限公司
地址:北京市门头沟金沙西街10号院2号楼20层2004
Copyright (C) 2016 Dsecc All Rights Reservered
京ICP备2021005985号
关注德圣微信公众号